เทศบาลตำบลสันโป่ง
หน้าหลัก
เอกสาร ITA
ITA2568
ITA2567
ข้อมูลพื้นฐาน
ประวัติหน่วยงาน
วิสัยทัศน์ พันธกิจ
ที่ตั้งและอาณาเขต
ข้อมูลประชากร
สภาพทางเศรษฐกิจและสังคม
อำนาจหน้าที่
ข้อมูลการติดต่อและsocial network
โครงสร้างหน่วยงาน
โครงสร้าง
ข้อมูลผู้บริหาร
สภาเทศบาล
หัวหน้าส่วนราชการ
สำนักปลัดเทศบาล
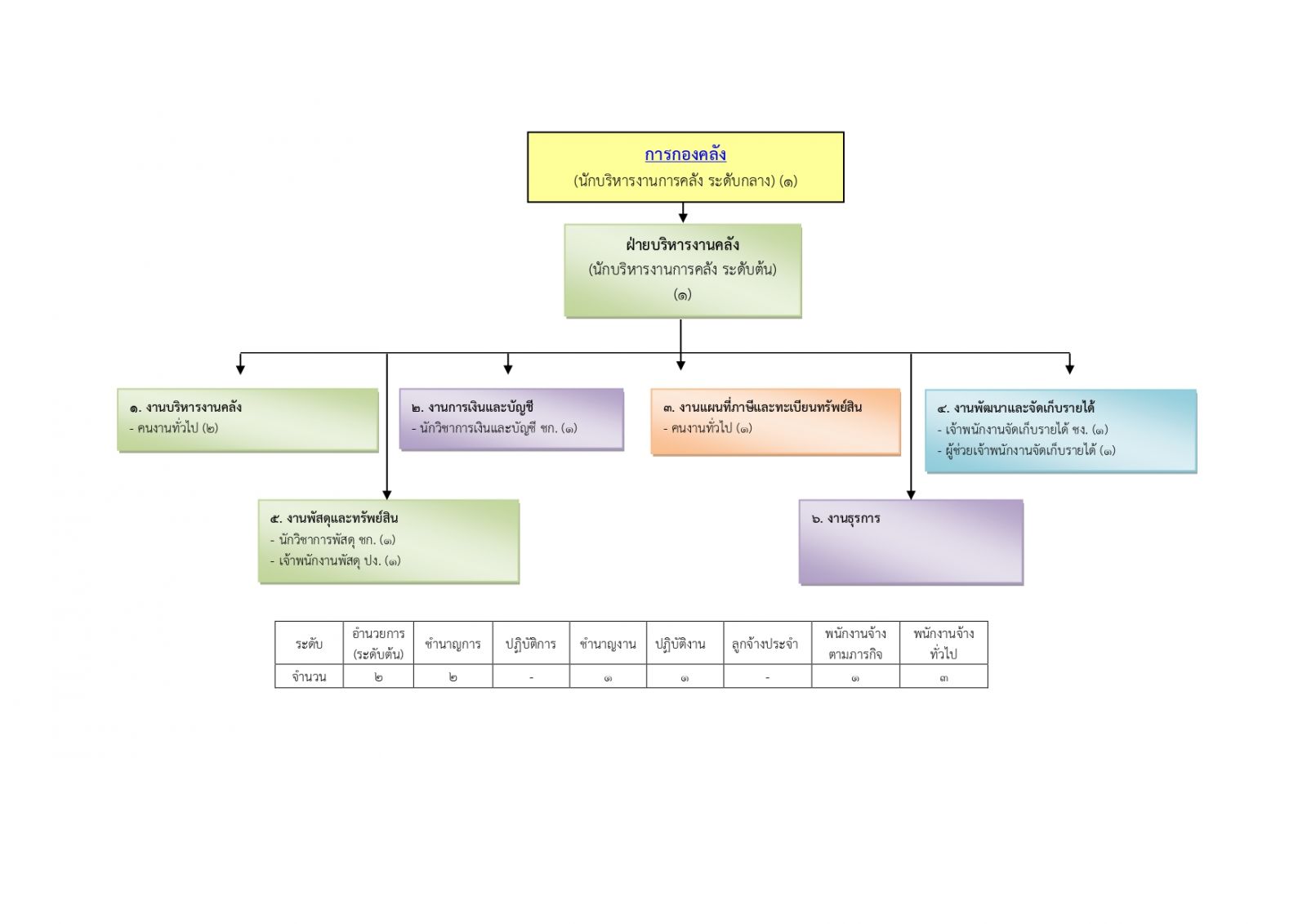
กองคลัง
กองช่าง
กองสาธารณสุขและสิ่งแวดล้อม
กองการศึกษา
กองยุทธศาสตร์และงบประมาณ
หน่วยตรวจสอบภายใน
ข่าวสาร/จัดซื้อจัดจ้าง
ช่าวประชาสัมพันธ์
ข่าวการเลือกตั้ง
ข่าวจัดซื้อจัดจ้างและประกาศราคากลาง
ข่าวกิจการสภา
ประกาศจัดซื้อจัดจ้างภาครัฐ EGP
ข้อบัญญัติงบประมาณรายจ่ายประจำปี
ข่าวประชาสัมพันธ์กิจกรรม
Download แบบฟอร์ม
บริการประชาชน
e-service
คู่มือประชาชน
แนวปฏิบัติการจัดการเรื่องร้องเรียนการทุจริตและประพฤติมิชอบ
ช่องทางการแจ้งเรื่องร้องเรียนการทุจริตและประพฤติมิชอบ
ช่องทางการรับฟังความคิดเห็น
การเปิดโอกาสให้เกิดการมีส่วนร่วม
Q&A | Webboard
Social Network
นโยบายคุ้มครองข้อมูลส่วนบุคคล
นโยบายการใช้คุกกี้
เจ้าหน้าที่
จัดการเว็บไซต์
เช็คเมล์
ระบบ Chat Live
ระบบ One Stop Service
ศูนย์ข้อมูลข่าวสารอิเล็กทรอนิกส์
คู่มือการปฏิบัติงาน
Top
โครงสร้างองค์กร
โครงสร้างส่วนราชการเทศบาลตำบลสันโป่ง
แชร์หน้านี้
Copyright © 2022 เทศบาลตำบลสันโป่ง All rights reserved